Health Education and Health Promotion- Peer-Review Process
Peer-review process

Clear images and colors  | Post date: 2023/04/18 | 
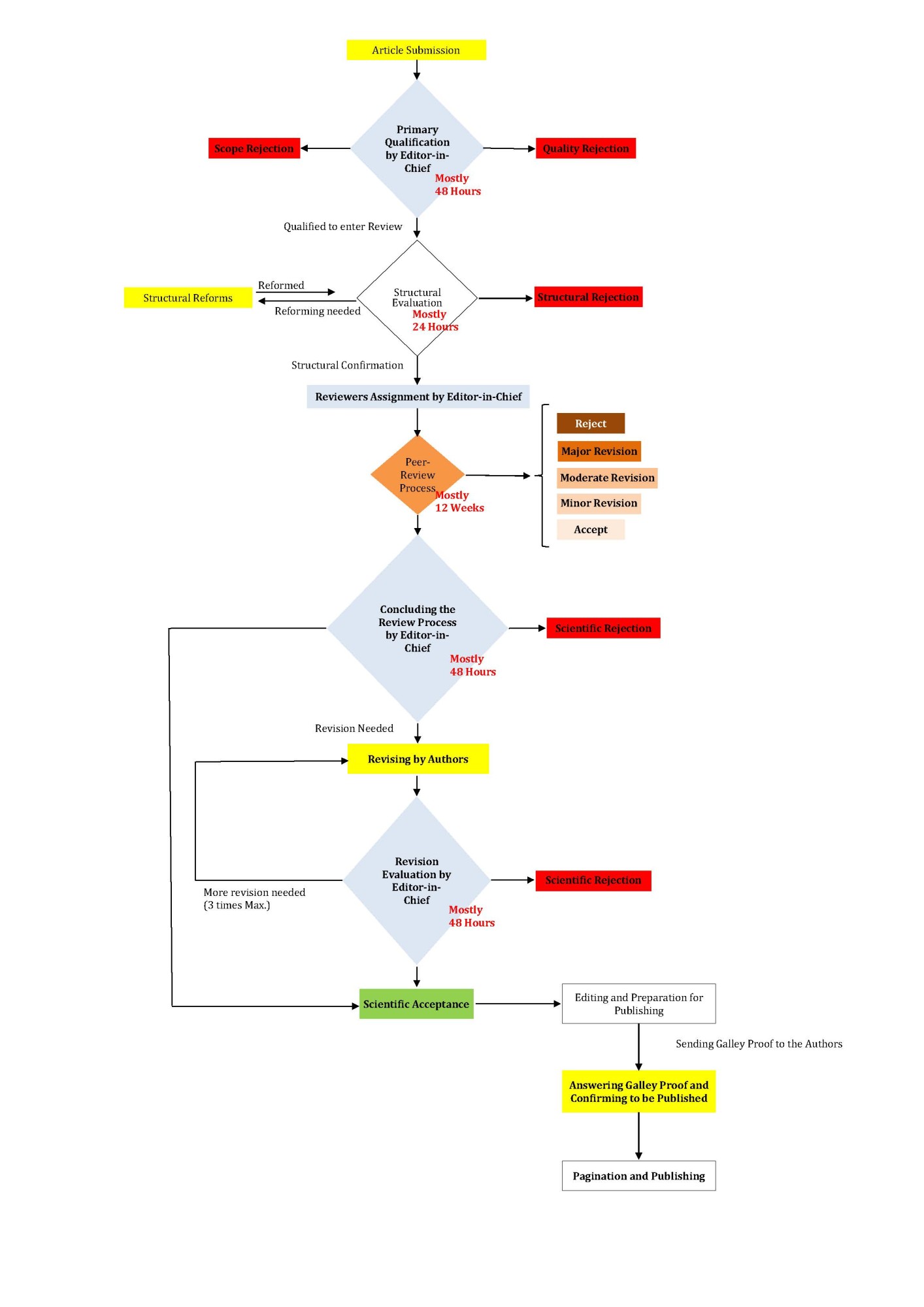
HEHP is generally committed to Afarand's peer-review policy.
All submitted articles are evaluated upon submission to ensure they meet the structural and subject principles of HEHP. The matched articles will 
undergo a double-blind peer-review process by at least 3 reviewers (experts in the field who are not part of the journal’s editorial staff), selected by the Editorial Board members based on their field specialties. The Editorial Board members have the final responsibility to select the articles.
Topic URL in Health Education and Health Promotion website:
http://hehp.modares.ac.ir/find-4.346.266.en.html
Back to content primary page